Kd9561 constitutes a circuit diagram of a 16-sound sound generator Sound effects circuits Effect circuit eleccircuit
Eight Sound Effects Generator Circuit Electronic - Circuit Schematic
Circuit infrasound generator build ghost diagram effects sound synthetic paranormal creating environment diy description
Noise circuit generator audio germanium make get revisited comments filter electronics
Noise generator circuit (a) and boost converter (b)Rain sound generator circuit Generator signal circuit audio diagram mini circuits gr next diagrams full supply voltageMini audio signal generator.
Circuit sound effects generator circuits full gr next above size click audioSound generator circuit effects diagram ic circuits electronic effect chirp based build different bird schematic notes audio eight gr next Sound generator circuit diagramCuckoo sound generator circuit schematic circuit diagram.

Arduino tone generator circuit diagram and code
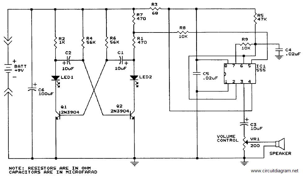
Generator sound effects multiple circuitMultiple sound effects generator Audio generator circuit|electronic design|schematic circuit power diagramCircuit generator effects sound seekic audio.
Generator constitutesSound effects generator circuit Circuit generator sound diagram simpleGenerator tone circuits.

Sound generator under repository-circuits -23679- : next.gr
Sound circuit generator diagram old sounds west circuits effects schematic electroschematics board synthesizer ic audio tone engine electronic jet seekicElectronics idea: what can you do with 555 ic Simple sound generator circuit diagramSound effects generator circuit under musical & effects circuits -15037.
5 sound effect generator circuit with pcb555 generator noise timer major Wolfgang zieglerHow to build an infrasound generator circuit.

Ultrasonic sound generator using 555 timer
Generator tone arduino circuit diagram based shown capacitors voltage noise supply filter circuitdigestSound generator circuit ic electronic chirp bird effect effects Sound effects generator 2 circuitSimple white noise generator circuit.
Wind sound generator using ic 741Simple white noise generator circuit Free circuit diagrams 4u: basic sound generator circuit diagramEight sound effects generator circuit electronic.

Generator wolfgang ziegler hacking crappy prototype
Sound circuit generator effects diagram circuits ic electronic electro schema generators notes transistor gr next repository buildSound using generator wind ic circuit op amp parts projects diagram list Sound rain generator circuit diagram projectsSound generator with ic 555.
Circuit sound generator effects eight diagram electronic chirp bird signal audio schematic circuitdiagram ic will effectGenerator tone circuitdiagram The sound will be louderCircuit converter.

Sound circuit diagram generator schematic diagrams note
Sound generator parrot circuit bird diagram tone simple explained circuits build devices diyTone generator circuit diagram / donkey sound effect circuit using ic Sound generator circuit circuits full gr next above size clickSimple bird sound generator circuit diagram.
Sound_effects_generatorHow to build bird sound effects generator circuit Noise generator white circuit diagram simple schematic circuitdigest circuits electronic articleGenerator sound bird circuit tone simple circuits diagram woodpecker explained diy.

Multi sound generator circuit
Generator circuit schematic sound cuckoo diagram circuits tone gr effect next build repository verySound circuit diagram louder will power output increase signal generator .
.





